游戏截图
游戏介绍
流浪超市国际服是一款非常经典的休闲类手机游戏,流浪超市小游戏安卓最新版操作非常的简单,有着丰富的玩法模式和精美的画风设计,有兴趣的就来流浪超市国际服内购版下载!
流浪超市国际服游戏介绍
流浪超市是一款机甲放置战斗手游,玩家可以在游戏中打造各种强力的机甲进行放置战斗,抵御敌人的入侵。还能通过三合一的方式升级机甲,提升机甲的战斗了与防御力。如果你也是机甲战斗爱好者,那么这款游戏你一定不能错过。
流浪超市国际服游戏特色
1.超酷塔防战斗,多种挑战模式,给你带来精彩突破。
2.每台机甲都有独特的战斗风格和战术定位,为塔防战斗提供无限可能。
3.多台机甲融合为超级机甲,拥有更强大的火力和技能。
流浪超市国际服游戏亮点
1.战场环境会实时变化,机甲的布局和策略会根据战场的动态进行调整。
2.每个敌人都有不同的攻击方式和弱点,需要玩家制定有针对性的防御策略。
3.升级机甲的属性和技能,解锁更高级别的机甲。
礼包兑换
1、首先进入游戏,接着点击左上角的“手机”。

2、然后再依次点击“设置”、“兑换码”按键。

3、最后在弹窗中输出指定兑换码并点击兑换即可领取奖励。

游戏攻略
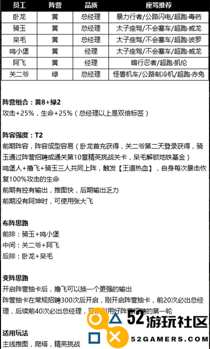
1、暴击队
阵容:卧龙+骑玉+呆毛+鸣小堡+阿飞+关二爷
布阵思路:
前排:骑玉+鸣小堡
中间:阿飞+关二爷
后排:卧龙+呆毛

2、火力队
阵容:骑玉+呆毛+卧龙+雅小娜+昭君酱+杨二郎
布阵思路:
前排:骑玉+卧龙
中间:呆毛+昭君酱
后排:雅小娜+杨二郎

3、灼烧火力队
阵容:杨二郎+大力牛+雅二娜+昭君酱+呆毛+卧龙
布阵思路:
前排:大力牛+卧龙
中间:呆毛+昭君酱
后排:杨二郎+雅二娜

4、护盾队
阵容:宫二本+龙哥+白雪亲+阿瑟+昭君酱+木兰
布阵思路:
前排:木兰+龙哥
中间:白雪亲+昭君酱
后排:宫二本+阿瑟

5、灼烧护盾队
阵容:杨二郎+大力牛+雅二娜+龙哥+宫二本+白雪亲
布阵思路:
前排:大力牛+龙哥
中间:白雪亲+雅二娜
后排:宫二本+杨二郎

6、普攻协战队
阵容:柯南+龙哥+白雪亲+关二爷+猴哥+鸣小堡
布阵思路:
前排:龙哥+鸣小堡
中间:白雪亲+关二爷
后排:柯南+猴哥

相关介绍
1.多张游戏地图可以选择游玩,每张地图都挑战性十足
2.游戏有着爽快的塔防守卫模式,让玩家体验刺激的塔防对战
3.海量的机甲可以选择使用,每种机甲设计了不同的战斗方式
游戏评测
1.可以进行机甲合体成高级的机甲,拥有更强力的破坏力和射程
2.玩家消灭一定的怪物数量后可以挑战强力BOSS,体验刺激的BOSS战斗
3.每个敌人都有自己的弱点,通过攻击弱点可以造成巨额的伤害

游戏说明
1.玩家要不断的调整机甲的战斗方位,打击不同方位的敌人怪物
2.完成游戏中的挑战任务,解锁隐藏的高级机甲
3.通过获取经验提升等级解锁技能树系统,学习各种强力的支援技能










